县委
县人大
县政协
繁體版
|
个人中心
无障碍
|
长辈版
网站支持IPv6
网站首页
政务公开
政务服务
政民互动
走进青阳
当前位置:
网站首页
>
政府信息公开
>
青阳县审计局
>
行政权力运行
>
行政处罚/行政强制
>
运行依据、条件及程序
索引号:
003291202/201812-00017
组配分类:
运行依据、条件及程序
发布机构:
青阳县审计局
主题分类:
标题:
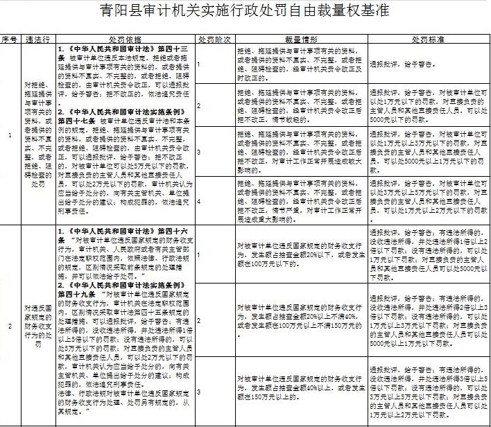
行政处罚自由裁量标准
文号:
20181214
成文日期:
发布日期:
2018-12-14
行政处罚自由裁量标准
发布时间:2018-12-14 22:43
来源:审计局
字号:[
默认
大
超大
]
文本下载
用微信扫描二维码
分享至好友和朋友圈
×