县委
县人大
县政协
繁體版
|
个人中心
无障碍
|
长辈版
网站支持IPv6
青阳县杜村乡人民政府
您现在所在的位置:
网站首页
>
政府信息公开
>
青阳县杜村乡人民政府
>
回应关切
>
主动回应
索引号:
113418230032916598/202312-00018
组配分类:
主动回应
发布机构:
青阳县杜村乡人民政府
主题分类:
其他
名称:
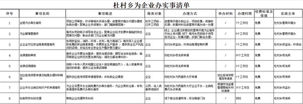
【主动回应】杜村乡为企办实事清单
文号:
成文日期:
发布日期:
2023-12-27
废止日期:
【主动回应】杜村乡为企办实事清单
发布时间:2023-12-27 11:10
来源:青阳县杜村乡人民政府
字号:[
默认
大
超大
]
文本下载
我要纠错
用微信扫描二维码
分享至好友和朋友圈
×